Réunion du 24 mars 2013
au Radio-club de Strasbourg
Linéarisation des amplificateurs de puissance par F1MK



Article en cours de rédaction, il sera diffusé après impression dans la revue nationale
LINEARISATION DES AMPLIS HF.
Dans le monde professionnel il est souvent question de linéarisation des amplificateurs HF.
En effet pour l'économie d'énergie et d'investissement en matériel il est intéressant d'utiliser le matériel aux limites de ses possibilités.
Les modulations numériques modernes exigent une linéarité parfaite, à défaut il faut utiliser les amplis avec un grand recul de la puissance par rapport maximum possible (back off) parfois de l'ordre de 6 dB!
Les solutions sont nombreuses: voir bibliographie.
Vous pourrez constater que les choses sont d'un niveau assez élevé, je ne m'étonne donc pas de n'avoir jamais vu un article sur le sujet dans la littérature radioamateur.
Je me suis donc intéressé à la question et pour commencer résolu à me limiter à mes besoins immédiats: SSB en VHF, pour cette première expérience.
Au fur et à mesure que l'on augmente l'excitation d' un ampli le gain diminue, il y a compression. Donc distorsion amplitude-amplitude (AM-AM) et le maximum de puissance atteint on dit qu'il y a saturation. En outre le temps de propagation dans l'ampli varie avec la puissance d'où erreur de phase, distorsion Amplitude-Phase (AM-PM).
Ces distorsions sont la cause de multiples dégradations telles création d'harmoniques, multiples raies d'intermodulation en dehors et dans la bande à transmettre (que les filtres ne suppriment pas).
Parmi les méthodes de linéarisation on trouve :
- Contre réaction HF (comme en audio)
- Contre réaction sur la bande de base (les signaux à transmettre)
- Contre réaction d''enveloppe
- Pré-distorsion HF ou en FI.
J'ai choisi cette dernière solution car elle garantit la stabilité et dans la faible bande BLU (300-3000 Hz) le temps de propagation de groupe ne devrait pas être trop altérée.
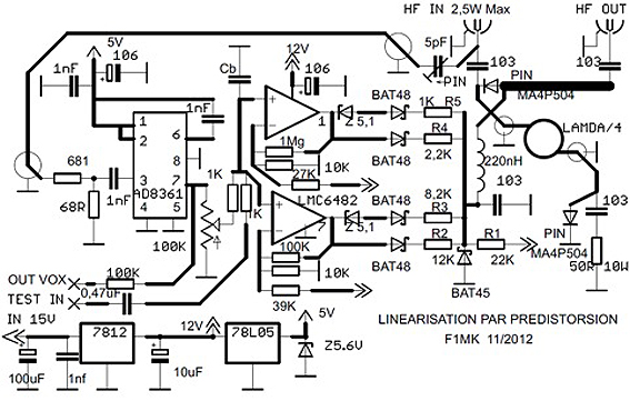
Cette méthode consiste à prévoir avant l'ampli de puissance (PA) un dispositif provoquant une non linéarité inverse de celle produite dans le PA, en l’occurrence diminuer ou augmenter une atténuation introduite avant le PA quand l’excitation augmente ou diminue.(FIG 1)

FIG1
J'ai donc mis en place un atténuateur à impédance constante : diodes PIN, ligne lamda/4, et charge 50 Ohm. L’atténuation due aux résistances des diodes devra diminuer lorsque la puissance d'entrée augmente.
Cette excitation est mesurée par le circuit AD8361 qui délivre une tension proportionnelle à la puissance, ce signal va par l'action sur deux amplis-op faire injecter progressivement un courant de plus en plus grand dans les diodes PIN et ainsi réduire leur résistance donc diminuer l'atténuation.
Résultat pour la correction d'un PA 145 MHz 240W PEP attaqué avec 2,5 W max: FIG 2

FIG 2
Le schéma complet : FIG 3

FIG 3
Les deux amplis op commencent à injecter leur courant de sortie à des tensions d'entrées différentes (par le jeu des résistances fixant le potentiel de l'entrée moins). En outre par l'effet des 2 diodes Zener, chaque sortie fixe deux points d'inflexion des courants fonctions des résistances séries.
Les courants sont sommés sur la charge constituée par les deux diodes PIN en série (faible résistance interne).
Un schéma explicitant ceci, en plus general : FIG 4
La sortie VOX permet d'activer un dispositif de commande de passage en émission automatique.

FIG 4
La méthode est simple mais la mise au point longue....
En effet le choix des 8 résistances exige de nombreux tests et comme il n'y a rarement deux amplis identiques la méthode est peu employé industriellement.
Cependant un moyen utilisé est de mettre, par une méthode automatisée, les valeurs en Eprom qui constituera une table pour la correction et qui peut alors prendre en compte d'autres paramètres que la puissance d’entrée comme par exemple la température.
Approche d'une méthode pour la mise au point :
Tracer la courbe naturelle du PA, puis avec le dispositif en série dans l'entrée :
1- régler le courant fixe (R1) pour retrouver la puissance du dernier point aligné sur la courbe (A) mais avec une excitation double.
2- régler la capa ajustable pour avoir environ 2V en sortie du AD8361
3- jouer sur le pot jusque la première partie de l'ampli OP (celle chargée par R2 et R3) commence à se débloquer.
4- mettre en place dans l'ordre R2, R3, R4, R5 pour ramener la mesure de la puissance de sortie le plus près de la droite au fur et à mesure que l'excitation est augmentée.
(Mettre les résistances sur des petites fourches ou des plateaux DIL8 à composants)
Conclusion:
Le gain de puissance à 1dB de compression peut sembler faible mais n'oublions pas qu'en numérique un gain de 1dB en puissance donne une amélioration d'un facteur de 10 sur le taux d'erreur !. Je ne dispose malheureusement pas de l'équipement de labo qui me permettrait de quantifier l'amélioration au niveau des termes d'intermodulation.
J'espère que ce travail peut donner des idées à d'autres OM pour ouvrir ce nouveau chantier!

FIG 5
La photo correspond à mon prototype mais un routage final existe, si cela intéresse quelqu’un.
Mon futur projet sera d'essayer la méthode de contre-réaction d'enveloppe qui ne devrait pas non plus poser de problème de stabilité mais qui va peut-être nécessiter une ligne à retard (Besoin de déterminer le temps de passage dans l'ampli) pour mettre en phase les signaux redressés de l'entrée et de la sortie. En contre-partie le réglage devrait être plus rapide! (FIG 6)

FIG 6
BIBLIOGRAPHIE ,
Sur internet :
«linéarisation amplis»: Thèse S, Dardenne 1992
«diodes PIN» ; Microsemi: Diodes Pin Handbook
PS: Après rédaction j'ai trouvé un article dans VHF Communication (2012-Q4) décrivant sommairement une linéarisation par contre-réaction HF.
F1MK
J.M. HOLL 01/2013
