EAGLE
le logiciel pour faire les
circuits imprimés
La réunion s'est tenue au radio club le dimanche matin.
Le sujet n'a pas été traité par une seule personne, mais ce fut une concertation autour de ce logiciel sympa. Chaque Om utilisant Eagle a pu faire découvrir certaines fonctions, ainsi que la mise en oeuvre de celles-ci. Chacun y a trouvé son compte. (cette concertation autour d'un logiciel radio et autre sera à renouveler lors des prochaines réunions de fin de mois)
Le logiciel se trouve en version démonstration sur le site http://www.cadsoft.de/ en version allemande et anglaise. Toutes les opérations sont fonctionnelles, mais seulement jusqu'au format carte europe. Mais pour nous radioamateurs, cela est amplement suffisant, car les circuits réalisés sont principalement fait en CMS.
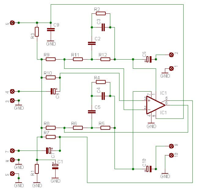
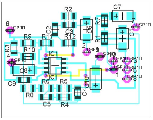
exemple: schéma et board
Vous pouvez également suivre une démonstration des étapes pour la confection des C.I. sur le site.
cliquez sur ce lien http://www.cadsoft.de/Tour/tour00.htm
BONNES REALISATIONS!
________________________________________________________________
l'après réunion
les discutions entre OM's





l'endroit de détente et de concertation préféré par certains
autour d'une bonne bière HI!
(photos F5NWY)

